培育和推广2018年度十大类纺织创新产品获选名单
2018-12-05 17:12:21 来源: 评论:0 点击:
为贯彻落实中华人民共和国工业和信息化部制定的《2018年消费品工业“三品”专项行动重点工作安排》的核心精神,推动企业加快实施“三品战略”,注重责任发展与文化传承,倡导以市场需求为导向的产品创新与创意设计,发挥创新产品的示范引领作用,树立创新产品的品质满意度和品牌信任度,受工业和信息化部消费品工业司委托,中国纺织工业联合会开展了培育和推广2018年度十大类纺织创新产品工作。
生产力促进部对企业提交的申报材料进行形式审查和资格审查,截止9月30日,共计60家企业的81件产品通过审查。
11月7日,十大类纺织创新产品评选会在北京举行,经评选专家组评议,共有54件产品入围本年度十大类纺织创新产品,其中服装类产品22件,家纺类产品18件,产业用类产品14件。
为了增加广大消费者的关注度和参与度,11月16—19日,项目新增消费者投票环节,吸引行业内外的广泛关注和积极参与,共计14.84万消费者参与,总票数为22.22万票。
11月20—26日,本着公平、公正、公开的原则,将评选出的创新产品在工业和信息化部、中国纺织工业联合会、中国纺织信息中心、中国服装协会、中国家用纺织品行业协会、中国产业用纺织品行业协会的官方网站进行公示。
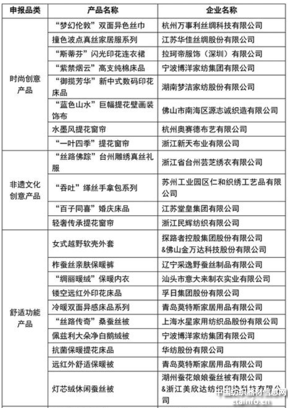
经中国纺织工业联合会研究决定:授予杭州万事利丝绸科技有限公司——“梦幻伦敦”双面异色丝巾等十大品类共54件产品“2018年度十大类纺织创新产品”称号。



相关热词搜索:
上一篇:陕西纺织器材研究所牵头项目喜获三等奖!
下一篇:络筒智能投纱系统改造效果及生产实践
评论排行
- ·板簧加压摇架浅析(0)
- ·诸水夫(0)
- ·拥抱“5G”,打造纺织产...(0)

陕公网安备 61040202000271号