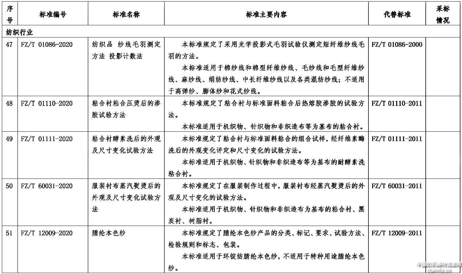
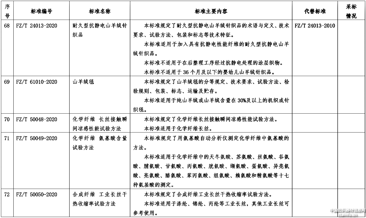
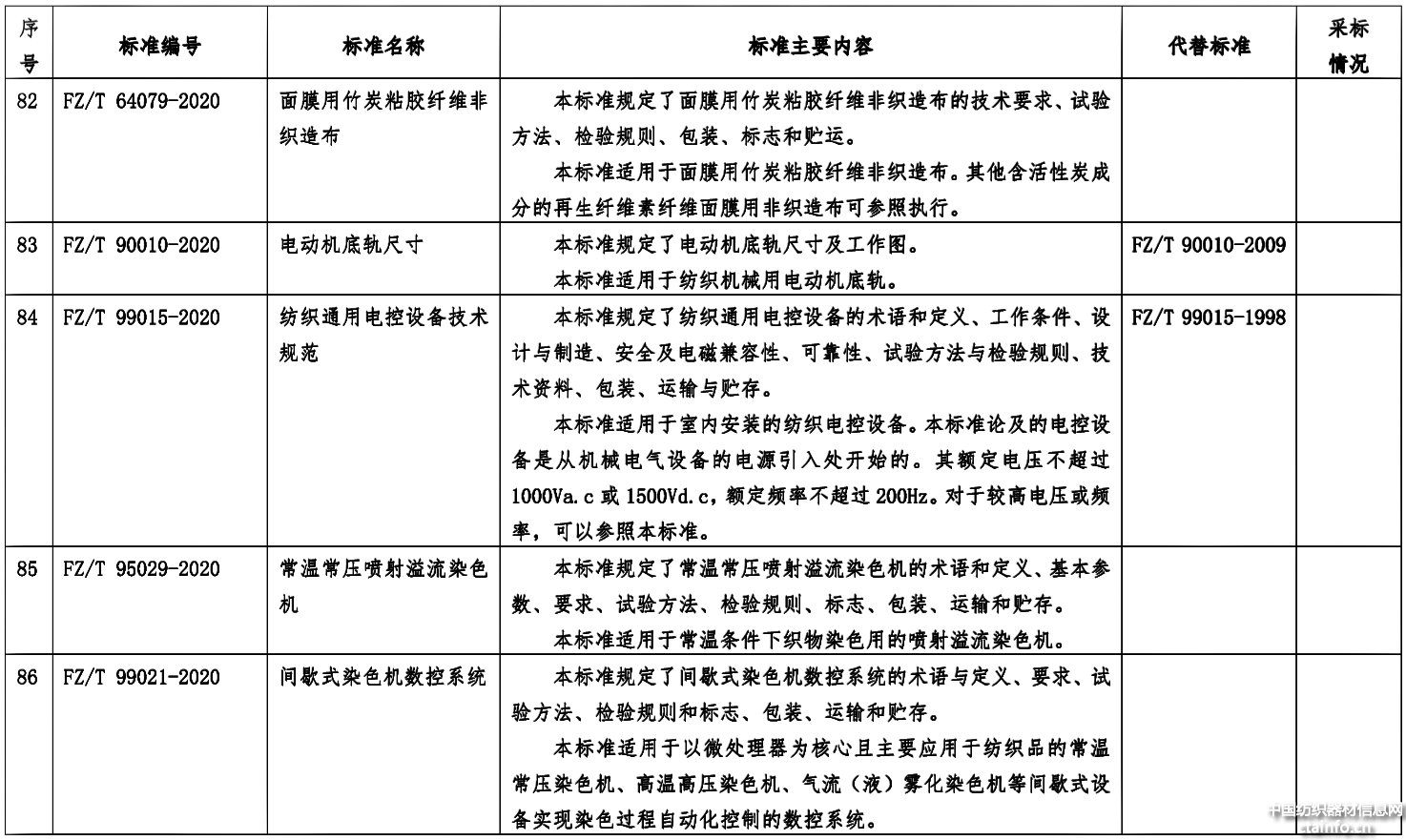
根据行业标准制修订计划,相关标准化技术组织已完成《石油炼制行业绿色工厂评价要求》等91项行业标准的制修订工作,其中包含《纺织品纱线毛羽测定方法 投影计数法》《腈纶本色纱》《涤纶色纺纱线》等45项纺织行业标准。在以上标准批准发布之前,为进一步听取社会各界意见,现予以公示,截止日期2020年2月26日。
以上标准报批稿请登录《标准网》(www.bzw.com.cn)“行业标准报批公示”栏目阅览,并反馈意见。
公示时间:2020年1月21日—2020年2月26日
附件:45项纺织行业标准名称及主要内容









编辑整理自工信部官网
陕公网安备 61040202000271号