延伸阅读
11月8日,工业和信息化部批准纺织行业标准48项(标准编号、名称、主要内容及实施日期见附件1);批准纺织行业计量技术规范5项(技术规范编号、名称、主要内容及实施日期见附件2),现予公布。行业标准修改单和标准样品自发布之日起实施。
48项纺织行业标准中,有6项标准是由全国纺织机械与附件标准化技术委员会纺织器材分技术委员会(SAC/TC 215/SC2)归口的,分别是:塑料经纱筒管,梳理机用金属针布齿条,织机用铝合金综框,喷气织机用喷嘴 第1部分:主喷嘴,喷气织机用喷嘴 第2部分:辅喷嘴,片梭织机用片梭。
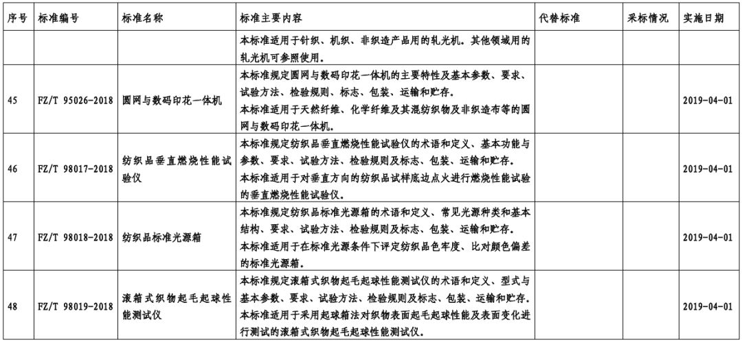
附件1:48项纺织行业标准(点击图片放大查看更清楚)








附件2:5项纺织行业计量技术规范

陕西纺织器材研究所自1965年建所起,就承担着纺织器材行业标准的制修订工作,在计划经济时期是纺织工业部纺织器材标准化技术归口单位;2010年组建的全国纺织机械与附件标准化技术委员会纺织器材分技术委员会(SAC/TC215/SC2)则是在市场经济体制机制条件下正式搭建起的行业标准化的组织架构。陕西纺织器材研究所是纺织器材分技术委员会秘书处承担单位,秘书处人员由《纺织器材》杂志社的4位高级工程师组成,制定我国纺织器材标准体系,从事本领域国际标准的复审,国家标准和行业标准的调研、立项及制修订等工作。
50余年来,为行业技术进步、产品结构调整、产业升级起了支撑、引领作用。近7年已制定国家标准10项、行业标准10项,修订国家标准2项、行业标准13项,复审国家标准23项、行业标准110项、国际标准15项,总计183项。其工作得到中国纺织工业联合会、中国纺织机械协会和全国纺织机械与附件标准化技术委员会的认可,连续荣获中国纺织工业联合会授予“十一五”、“十二五”纺织标准化工作先进集体称号。“十三五”是我国纺织强国建设的冲刺阶段,纺织器材分技术委员会将积极探索新方式、新业态,为行业做好服务,支撑行业尽快提升标准化水平,做到更规范化、有更强的市场竞争力。
编辑整理自工信部网站
11月8日,工业和信息化部批准纺织行业标准48项(标准编号、名称、主要内容及实施日期见附件1);批准纺织行业计量技术规范5项(技术规范编号、名称、主要内容及实施日期见附件2),现予公布。行业标准修改单和标准样品自发布之日起实施。
48项纺织行业标准中,有6项标准是由全国纺织机械与附件标准化技术委员会纺织器材分技术委员会(SAC/TC 215/SC2)归口的,分别是:塑料经纱筒管,梳理机用金属针布齿条,织机用铝合金综框,喷气织机用喷嘴 第1部分:主喷嘴,喷气织机用喷嘴 第2部分:辅喷嘴,片梭织机用片梭。
附件1:48项纺织行业标准(点击图片放大查看更清楚)
附件2:5项纺织行业计量技术规范
延伸阅读
陕西纺织器材研究所自1965年建所起,就承担着纺织器材行业标准的制修订工作,在计划经济时期是纺织工业部纺织器材标准化技术归口单位;2010年组建的全国纺织机械与附件标准化技术委员会纺织器材分技术委员会(SAC/TC215/SC2)则是在市场经济体制机制条件下正式搭建起的行业标准化的组织架构。陕西纺织器材研究所是纺织器材分技术委员会秘书处承担单位,秘书处人员由《纺织器材》杂志社的4位高级工程师组成,制定我国纺织器材标准体系,从事本领域国际标准的复审,国家标准和行业标准的调研、立项及制修订等工作。
50余年来,为行业技术进步、产品结构调整、产业升级起了支撑、引领作用。近7年已制定国家标准10项、行业标准10项,修订国家标准2项、行业标准13项,复审国家标准23项、行业标准110项、国际标准15项,总计183项。其工作得到中国纺织工业联合会、中国纺织机械协会和全国纺织机械与附件标准化技术委员会的认可,连续荣获中国纺织工业联合会授予“十一五”、“十二五”纺织标准化工作先进集体称号。“十三五”是我国纺织强国建设的冲刺阶段,纺织器材分技术委员会将积极探索新方式、新业态,为行业做好服务,支撑行业尽快提升标准化水平,做到更规范化、有更强的市场竞争力。
编辑整理自工信部网站
陕公网安备 61040202000271号